Instance Verification Kit (IVK)
spin lock @ [54592+47+/linux-3.19-rc1/drivers/atm/he.c]
Instance Signature: global_lock
|
The Matching Pair Graph:
|
|
Function Name
|
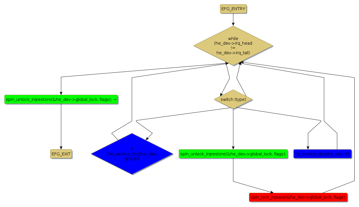
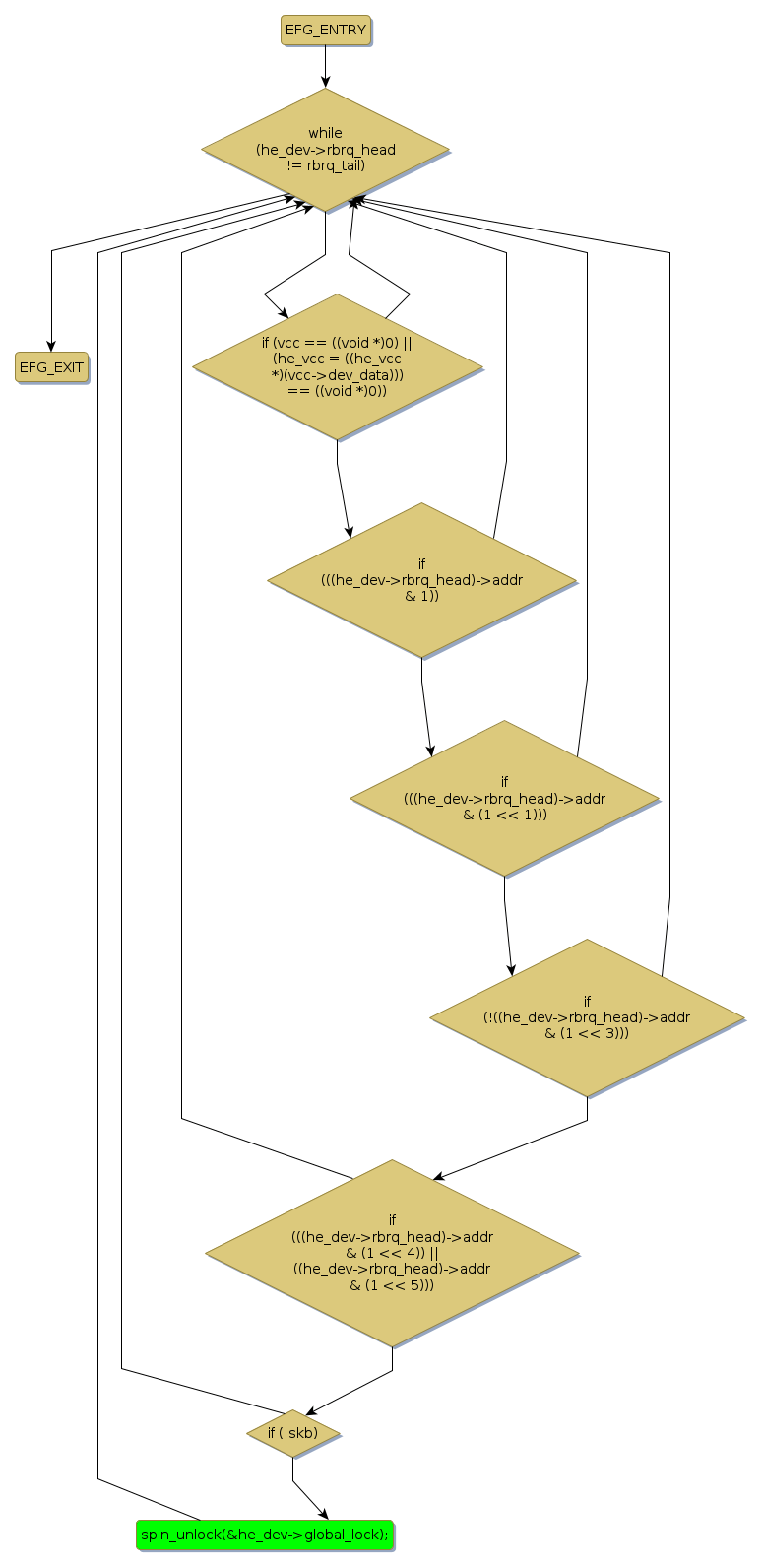
Control Flow Graph (CFG)
|
Events Flow Graph (EFG)
|
Source Correspondence
|
|
he_service_rbrq
|
|
|
[45924+15+/linux-3.19-rc1/drivers/atm/he.c]
|
|
he_tasklet
|
|
|
[53390+10+/linux-3.19-rc1/drivers/atm/he.c]
|